Publikace: Dynamické plánování provozní práce v železniční nákladní dopravě
Diplomová práceopen access| dc.contributor.advisor | Březina, Edvard | |
| dc.contributor.author | Šohajek, Petr | |
| dc.contributor.referee | Kopecký, Martin | |
| dc.date.accepted | 2017-06-14 | |
| dc.date.accessioned | 2017-06-22T06:50:00Z | |
| dc.date.available | 2017-06-22T06:50:00Z | |
| dc.date.issued | 2017 | |
| dc.date.submitted | 2017-05-26 | |
| dc.description.abstract | Tato diplomová práce se zabývá problematikou dynamického plánování provozní práce v železniční nákladní dopravě. Cílem práce je vytvoření návrhu systému pro dynamické plánování provozní práce, s jehož pomocí může dojít k racionalizaci provozu železniční nákladní dopravy. Práce je rozdělena do dvou hlavních částí. V první z nich je analyzován stávající stav plánování provozní práce. Ve druhé části jsou navrženy racionalizační procesy. | cze |
| dc.description.abstract-translated | Title of my master thesis is Dynamic planning of rail freight operations. The aim of thesis is to design a system for dynamic planning of operational work, which can help to rationalize the operation of railway freight transport. It is devided into two main parts. The first one analyzes the current state of work planning. In the second part, rationalization processes are proposed. | eng |
| dc.description.defence | Diplomant přednesl ucelenou a logicky uspořádanou obhajobu svého diplomového projektu. V ní dokázal přesvědčivým způsobem obhájit závěry svých řešení. Na připomínky recenzenta reagoval správně a v plném rozsahu je zodpověděl. U doplňkových otázek prokázal schopnost logického myšlení, pohotové reakce, jasného a srozumitelného vysvětlení. | cze |
| dc.description.department | Dopravní fakulta Jana Pernera | cze |
| dc.description.grade | Dokončená práce s úspěšnou obhajobou | cze |
| dc.format | 127 s. | |
| dc.identifier | Univerzitní knihovna (studovna) | |
| dc.identifier.signature | D36348 | |
| dc.identifier.stag | 33541 | |
| dc.identifier.uri | https://hdl.handle.net/10195/68688 | |
| dc.language.iso | cze | |
| dc.publisher | Univerzita Pardubice | cze |
| dc.rights | Bez omezení | |
| dc.subject | železniční nákladní doprava | cze |
| dc.subject | plánování | cze |
| dc.subject | informační systémy | cze |
| dc.subject | grafikon vlakové dopravy | cze |
| dc.subject | provozní náklady | cze |
| dc.subject | rail freight transport | eng |
| dc.subject | planning | eng |
| dc.subject | information systems | eng |
| dc.subject | train schedule | eng |
| dc.subject | operating costs | eng |
| dc.thesis.degree-discipline | Dopravní management, marketing a logistika | cze |
| dc.thesis.degree-grantor | Univerzita Pardubice. Dopravní fakulta Jana Pernera | cze |
| dc.thesis.degree-name | Ing. | |
| dc.thesis.degree-program | Dopravní inženýrství a spoje | cze |
| dc.title | Dynamické plánování provozní práce v železniční nákladní dopravě | cze |
| dc.title.alternative | Dynamic planning of rail freight operations | eng |
| dc.type | diplomová práce | cze |
| dspace.entity.type | Publication |
Soubory
Původní svazek
1 - 5 z 5
Načítá se...
- Název:
- SohajekP_Dynamicke planovani_EB_2017.pdf
- Velikost:
- 5.35 MB
- Formát:
- Adobe Portable Document Format
- Popis:
- diplomová práce
Načítá se...
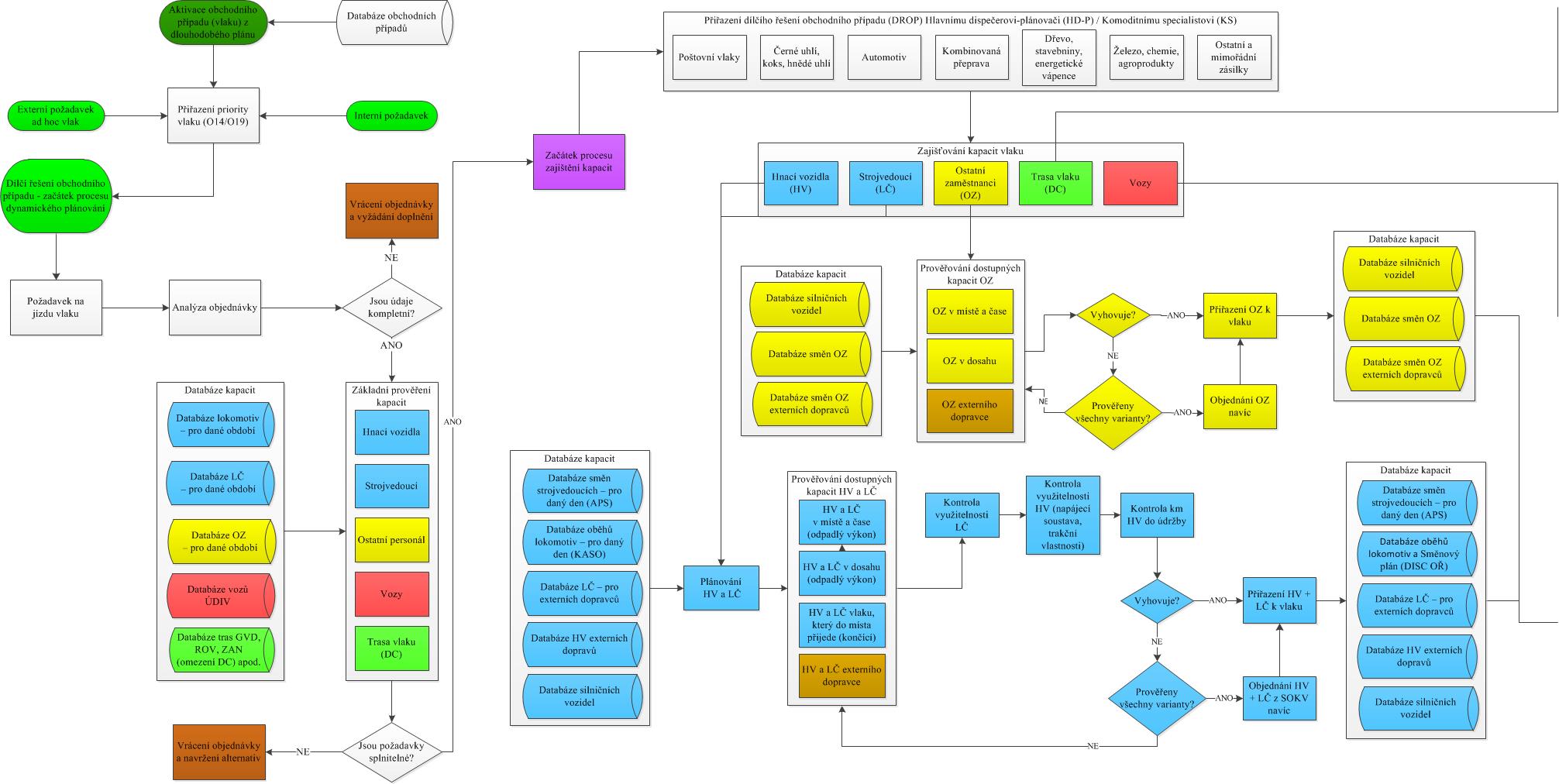
- Název:
- SohajekP_Dynamicke planovani_EB_2017_SchemaAB.jpg
- Velikost:
- 223.71 KB
- Formát:
- Joint Photographic Experts Group/JPEG File Interchange Format (JFIF)
- Popis:
- příloha - schéma AB
Načítá se...
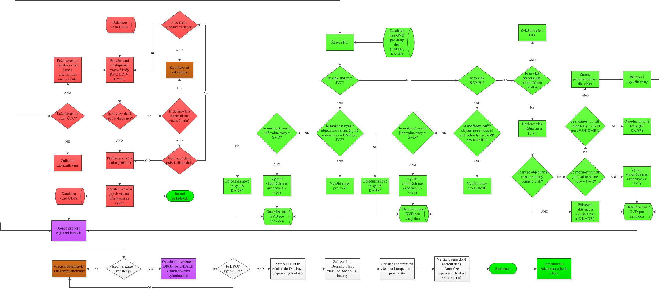
- Název:
- SohajekP_Dynamicke planovani_EB_2017_SchemaCD.jpg
- Velikost:
- 193.98 KB
- Formát:
- Joint Photographic Experts Group/JPEG File Interchange Format (JFIF)
- Popis:
- příloha - schéma CD
Načítá se...
- Název:
- BrezinaE_DynamickePlanovani_PS_2017.pdf
- Velikost:
- 196.69 KB
- Formát:
- Adobe Portable Document Format
- Popis:
- Posudek vedoucího práce
Načítá se...
- Název:
- KopeckyM_DynamickePlanovani_PS_2017.pdf
- Velikost:
- 214.84 KB
- Formát:
- Adobe Portable Document Format
- Popis:
- Posudek oponenta práce